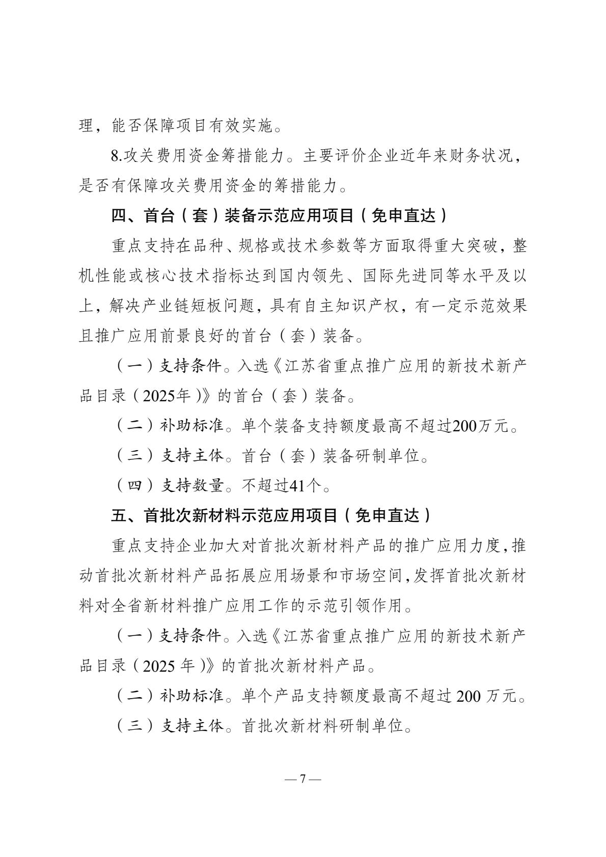
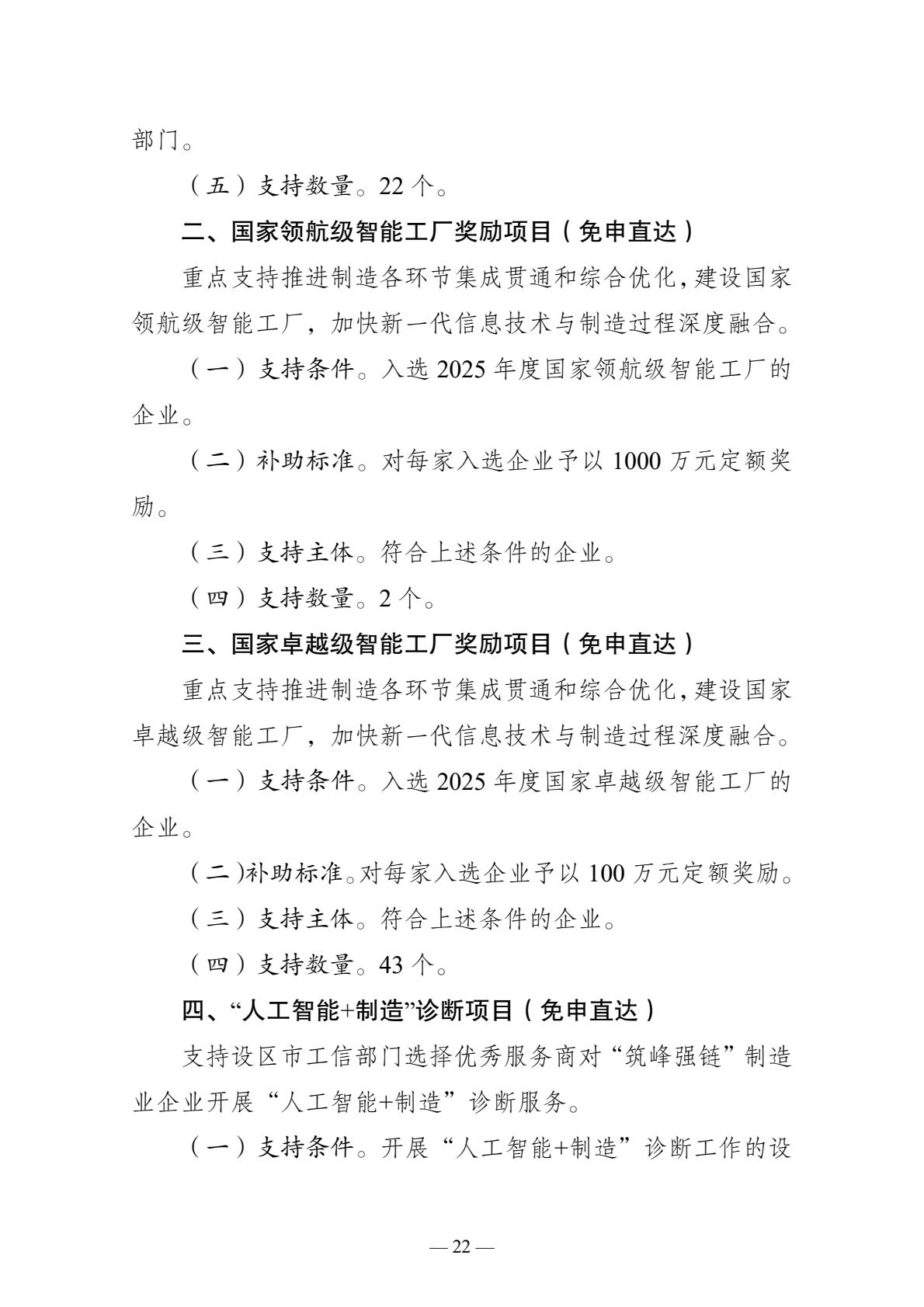
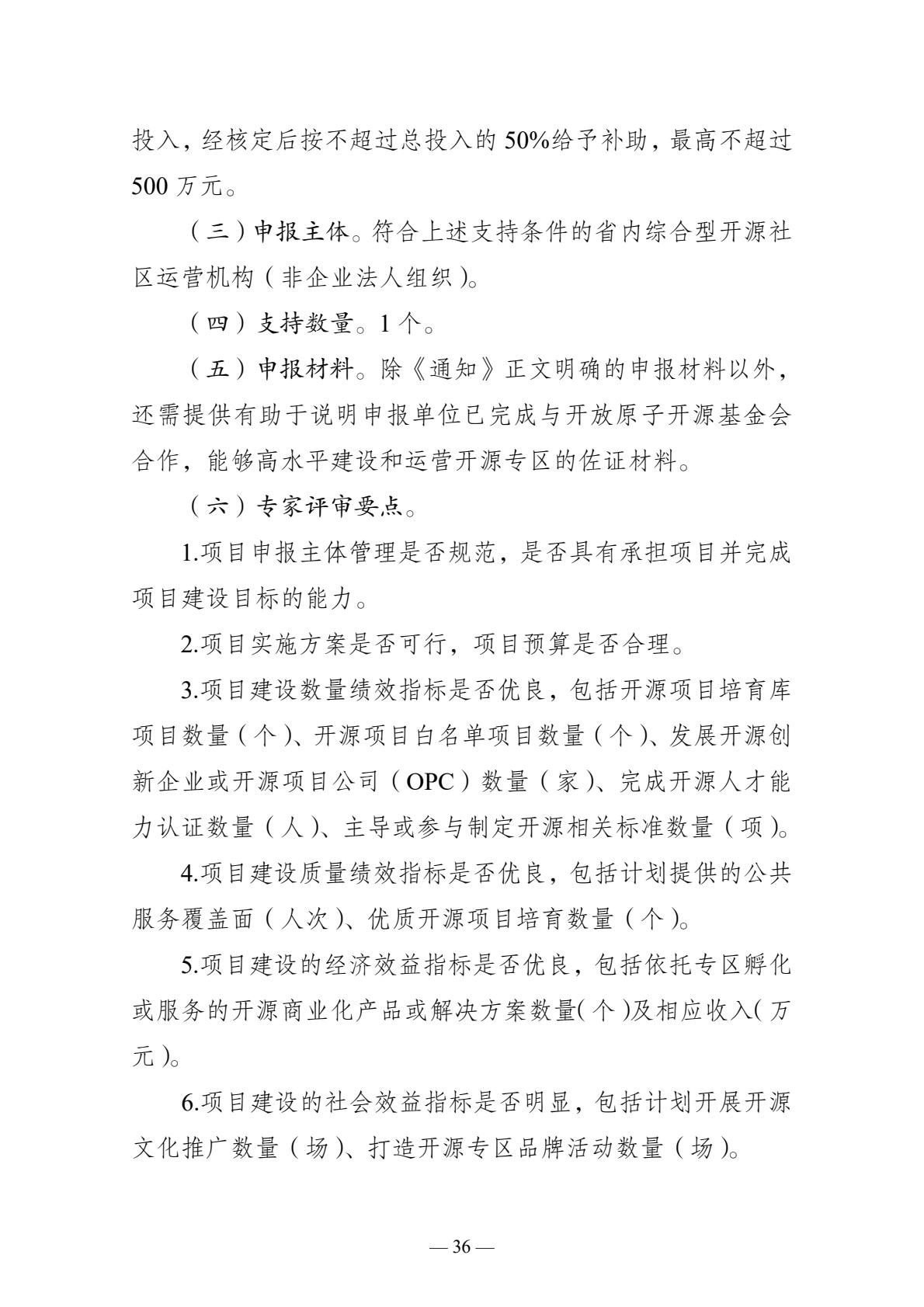
3月19日,江苏省工信厅、省财政厅联合发布《关于组织 2026 年度江苏省制造强省建设专项资金项目申报的通知》(苏工信综合〔2026〕77 号),全面启动项目申报工作,助力全省制造业高质量发展与新型工业化建设。
本次专项资金聚焦重点产业技术创新、产业转型升级、智改数转网联、服务体系建设、制造业贷款财政贴息五大方向,覆盖创新攻关、零碳工厂、智能工厂、公共服务平台、贷款贴息等重点领域。
申报实行网上全流程办理,在省工信厅网上政务服务旗舰店专项资金项目管理系统申报。直报项目申报时间为3月24日—4 月24日;非直报项目申报截止4月30日,由各地工信部门初审推荐。
申报指南中明确,支持化工、印染、电镀、铸造等4个行业园区外企业实施搬迁入园,按不超过项目总投入的15%予以补助,单个项目补助最高不超过600万元,支持数量不超过50个。
入选2025年度省级零碳(近零碳)工厂名单的企业,零碳工厂每家企业支持200万元,近零碳工厂每家企业支持150万元,支持数量不超过30个。
在工业大模型建设项目方面,对于项目总投入不低于5000万元的,按不超过项目总投入的20%予以补助,单个项目支持额度最高不超过2000万元。
详情如下:










































发表评论