3月6日,北京市怀柔区发展和改革委员会发布关于申报怀柔区2025年度绿电交易补贴的通知,申报本政策规定补贴的单位,应同时具备如下条件:
(一)在怀柔区参与绿电交易的电力用户。
(二)经营状况良好,财务管理制度健全。
(三)近三年无重大行政处罚记录、刑事犯罪记录,未被列入严重违法失信主体名单,未发生重大生产安全事故和突发环境事件。
根据2025年7月8日印发的《北京市怀柔区绿电交易补贴措施(试行)》的通知。文件明确,鼓励各用电单位主动参与绿电交易,对2025年1月1日后购买绿电的单位,按照怀柔区域内参与绿电交易的电力用户,给予每千瓦时0.01元的补贴,每个电力交易用户年度补贴最高不超过20万元,全区年度补贴总额不超过400万元。
详情如下:
关于申报怀柔区2025年度绿电交易补贴的通知
各相关单位:
按照北京市怀柔区发展和改革委员会关于印发《北京市怀柔区绿电交易补贴措施(试行)的通知》(怀发改发〔2025〕14号,以下简称《补贴措施》)部署安排,现面向全区范围内参与绿电交易的电力用户开展2025年度补贴申报工作,
请各绿电交易的电力用户可在本通知发布之日起至2026年3月31日前“登录北京市人民政府门户网站“政策兑现专区”(https://zhengce.beijing.gov.cn )选择相对应的项目进行申报。将相关纸质材料报送至区级行业主管部门,各行业主管部门应于4月10日前完成材料初审并报送至区发改委4008室。
一、申报条件
申报本政策规定补贴的单位,应同时具备如下条件:
(一)在怀柔区参与绿电交易的电力用户。
(二)经营状况良好,财务管理制度健全。
(三)近三年无重大行政处罚记录、刑事犯罪记录,未被列入严重违法失信主体名单,未发生重大生产安全事故和突发环境事件。
二、申报材料
申报材料一式两份,应按顺序装订成册,加盖申报单位公章(全套申报材料需扫描电子版一并提交),项目申报材料不予退回。需提供申报材料如下:
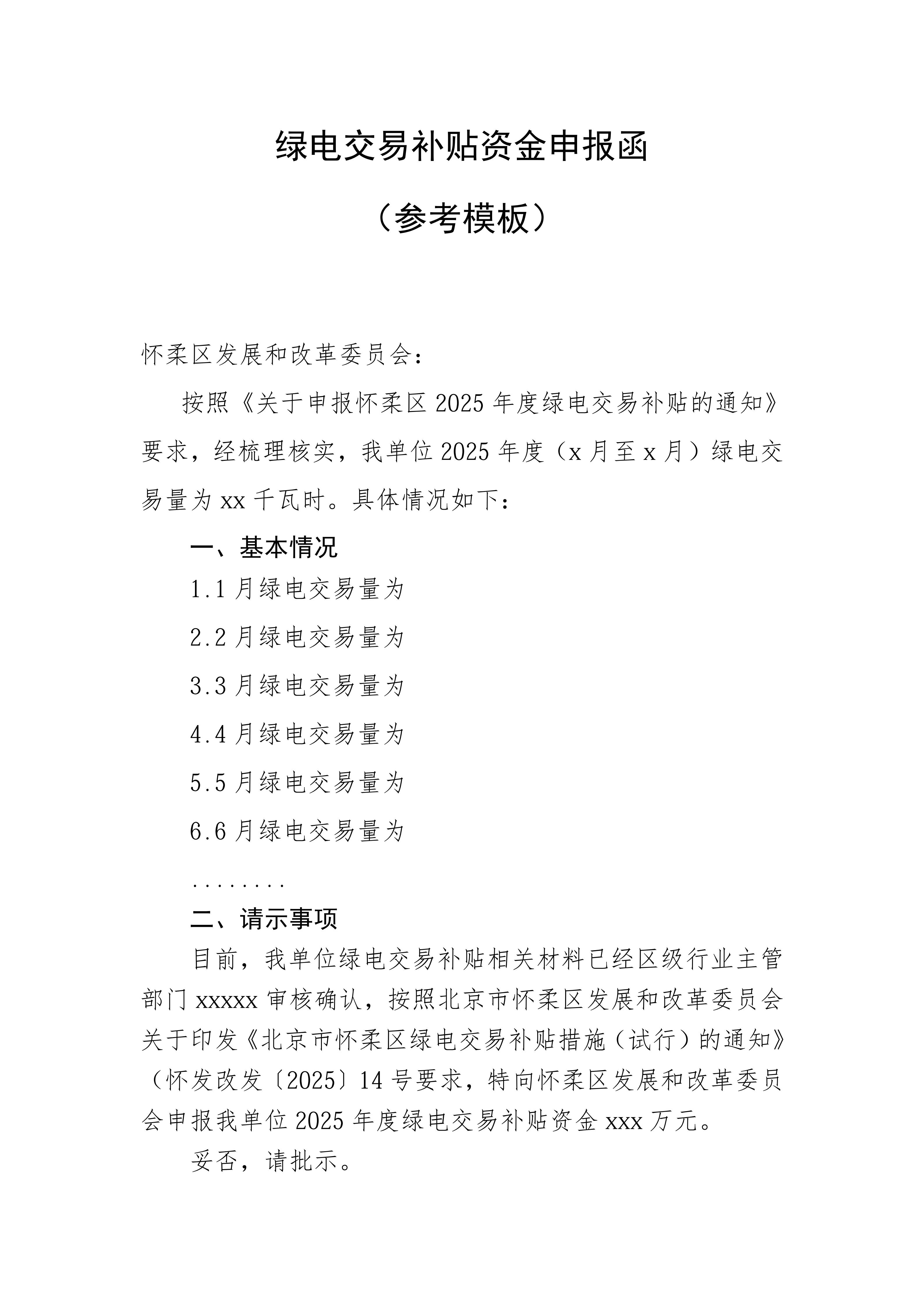
1.绿电交易补贴资金申报函
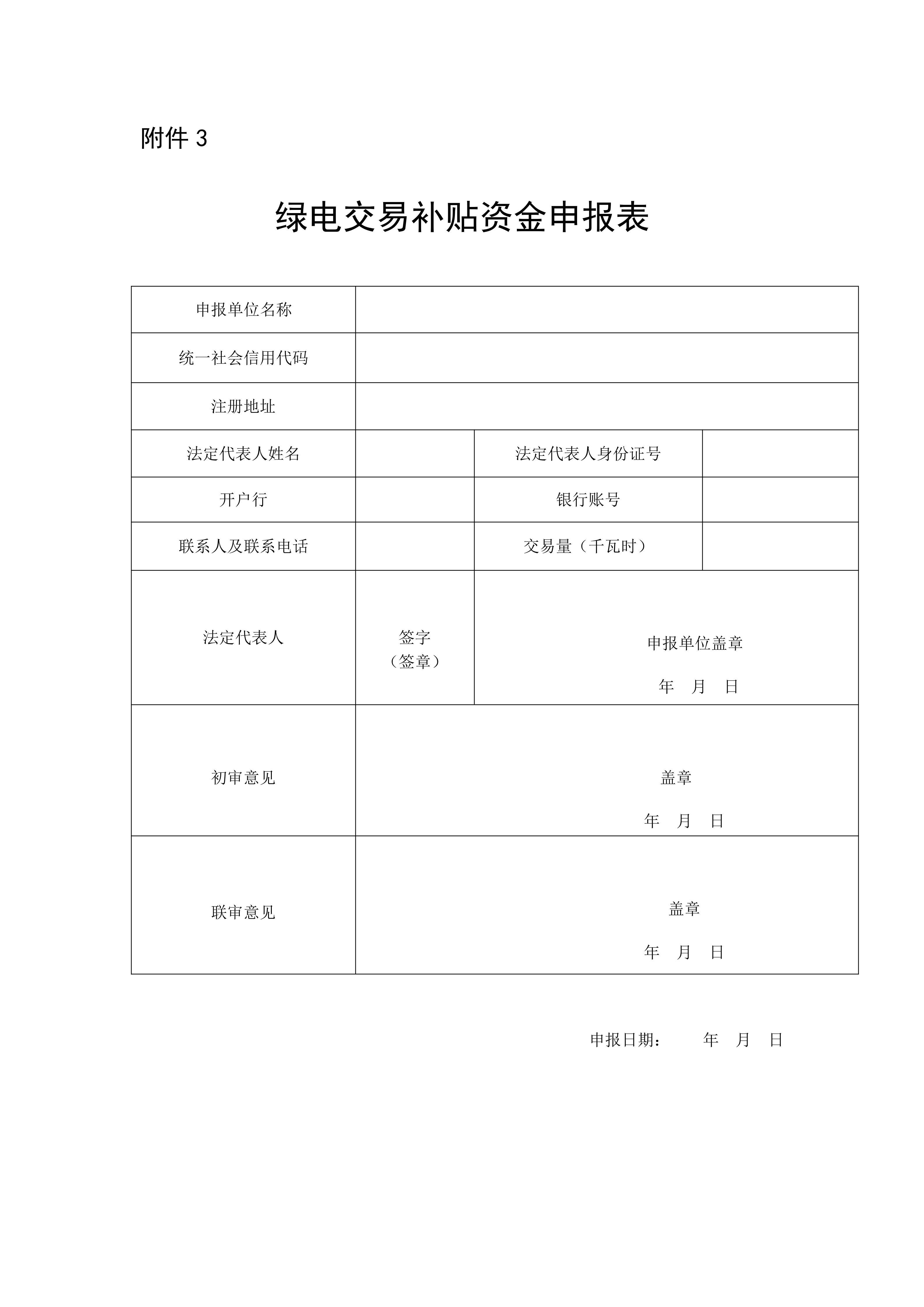
2.绿电交易补贴资金申报表(经行业主管部门审核盖章)
3.营业执照或统一社会信用代码证复印件
4.购电合同或代理购电合同
5.交易费用支付凭证和绿电交易凭证
6.承诺书
附件:1.《北京市怀柔区绿电交易补贴措施(试行)的通知》(怀发改发〔2025〕14号
2.绿电交易补贴资金申报函(参考模板)
3.绿电交易补贴资金申报表
4.承诺书(参考模板)
怀柔区发展和改革委员会
2026年3月6日
(联系人:王昭;联系电话:010-69648863,工作日上午8:30-12:00,下午1:00-5:30)





发表评论