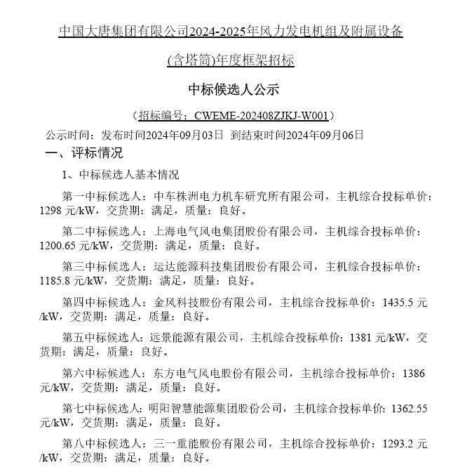
中国大唐集团2024-2025年风力发电机组及附属设备(含塔筒)年度框架招标中标情况揭晓,8家整机商入围,分别是:中车株洲所、电气风电、运达股份、金风科技、远景能源、东方风电、明阳智能、三一重能。本次框架采购总装机6GW,有效期为 2025年 8月 31日,其中单位千瓦报价最高为1435.6元,最低为1185.8元。

日期:2024-09-06 来源:北极星风力发电网 浏览:977次 23
中国大唐集团2024-2025年风力发电机组及附属设备(含塔筒)年度框架招标中标情况揭晓,8家整机商入围,分别是:中车株洲所、电气风电、运达股份、金风科技、远景能源、东方风电、明阳智能、三一重能。本次框架采购总装机6GW,有效期为 2025年 8月 31日,其中单位千瓦报价最高为1435.6元,最低为1185.8元。

特别声明: 东电头条转载其他网站内容,出于传递更多信息而非盈利之目的,同时并不代表赞成其观点或证实其描述,内容仅供参考。版权归原作者所有,若有侵权,请联系我们删除。
凡来源注明东电头条的内容为东电头条原创,转载需获授权。
华电660MW“上大压小”热电联产机组项目柴油发电机组设备招标
五大+中煤领衔!256个火电项目在各地铺开......
国家能源集团宁夏煤业有限责任公司物资公司原党委委员、副总经理、工会主席被查
国家能源局通报2026年1月12398能源监管热线投诉举报处理情况
京公网安备11011502038011 京ICP证:京B2-20242397 广播电视节目制作经营许可证编号:(京)字第31043号
中华人民共和国出版物经营许可证:新出发京零字第西250029号
发表评论